“琐琐葡萄”是一种新疆特有古老的葡萄资源,栽培历史超过1400年,一直以来作为应用价值很广的药品及保健品原料,在传统维吾尔医药中广泛用于治疗小儿麻痹,肝炎等。目前,关于琐琐葡萄果实中关键品质的研究主要集中在药理活性和工艺提取上,而关于其品质代谢积累规律尚未阐明。因此,明确其浆果品质积累与变化规律,旨在完善新疆特色药用葡萄资源品质评价体系,让新疆丰富的葡萄资源优势变为经济优势。同时,为琐琐葡萄研制和开发安全、有效、价廉的免疫调节制剂或抗病毒民族新药提供新思路。
近日,国际知名期刊Food Chemistry在线发表了园艺学院周龙教授团队的研究论文“Study on the accumulation pattern of anthocyanins, sugars and organic acids in medicinal Vitis vinifera ‘SuoSuo’ during ripening”。该研究从形态学、生理学以及靶向代谢组学等多层面对琐琐葡萄浆果中关键品质的积累规律进行深入剖析,为其开发更广泛的医药产品提供理论依据,填补了新疆药用琐琐葡萄研究的空白。

该研究首先对琐琐葡萄浆果成熟过程中的纵径、横径以及单果质量的表型指标和总酚、单宁、可溶性糖、Vc、可滴定酸和糖酸比的生理指标进行浆果品质动态变化分析。接下来开展了表型与生理指标的相关性分析。结果显示琐琐葡萄生长过程中浆果大小、单果质量与总酚、可溶性糖和可滴定酸有密切关系。

图1 琐琐葡萄浆果成熟过程中形态指标测定

图2 琐琐葡萄浆果不同生长阶段生理指标差异分析。

图3 琐琐葡萄浆果品质相关性分析。
研究人员接下来采用靶向代谢组学对琐琐葡萄成熟过程中的花青素、糖和有机酸进行检测分析。
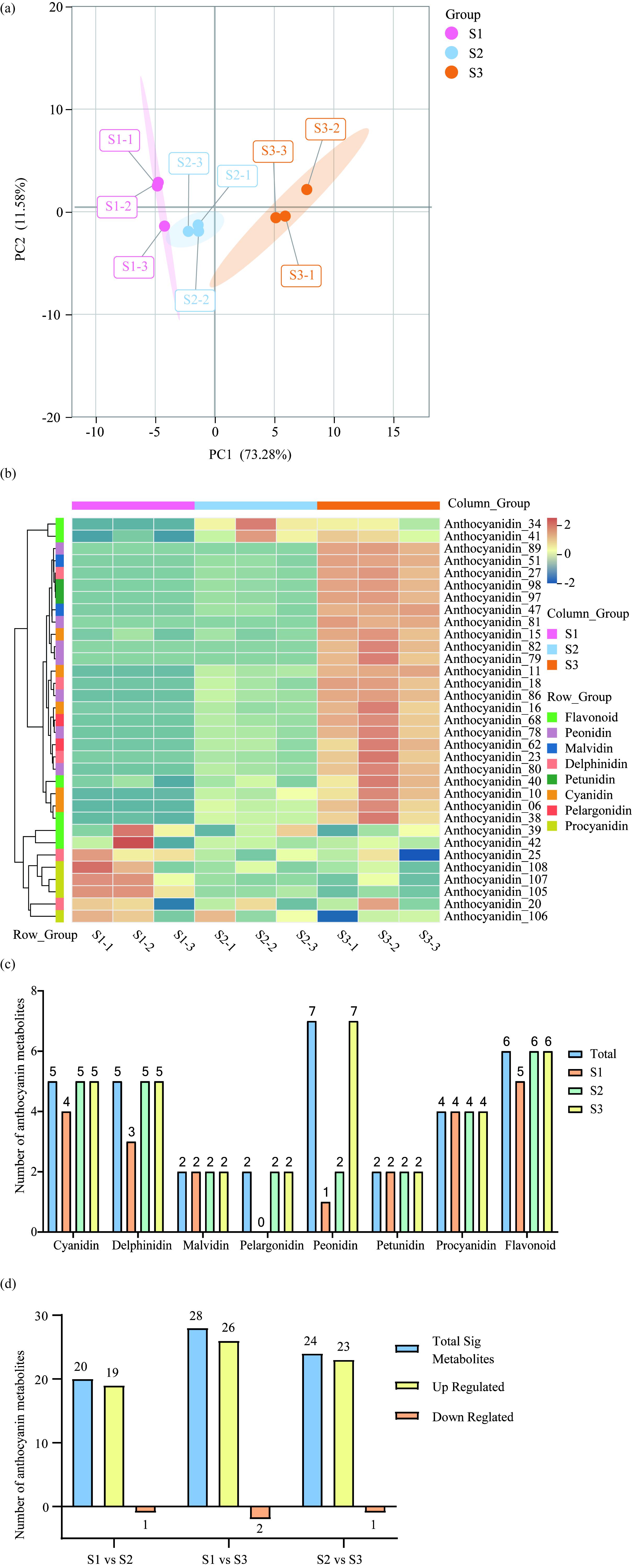
采用LC-MS/MS检测到33中花青素,成熟过程中的三个时期分别检测到21、29和33种。其中33种花青素共检测到8种花青素类型,其中含量最多的为芍药花素(n=7),最少的为锦葵色素(n=2)、天竺葵素(n=2)和矮牵牛素(n=2)。花青素含量最高的为矢车菊素-3-O-葡萄糖苷在S3时含量中最高,为136.343 ng/g。采取差异倍数Fold_Change值(Fold_Change ≥ 2和Fold_Change ≤ 0.5)和P-value值(P-value < 1)相结合的方法来筛选差异代谢物。三个时期进行两两比较的差异代谢物分别为20、28和24种,利用KEGG数据库对浆果不同成熟度的差异代谢物参与的代谢通路进行富集。S1 vs S2、S1 vs S3、S2 vs S3的差异代谢物富集到5~6条代谢通路,并且共同富集到代谢通路为花青素生物合成、黄酮和黄酮醇的生物合成、类黄酮生物合成途径。

图4 琐琐葡萄浆果成熟过程中不同阶段花青素代谢产物
琐琐葡萄不同生长阶段浆果中均检测到10种糖组分,且不同成熟阶段糖组分含量存在显著或极显著性差异。分析发现琐琐葡萄浆果中的乳糖、山梨醇、海藻糖、蔗糖、果糖和葡萄糖是随着浆果不断成熟而呈上升的趋势;而肌醇、鼠李糖、岩藻糖和阿拉伯糖从S1至S3呈下降的趋势。琐葡萄浆果中主要以果糖、葡萄糖和蔗糖为主。S1 vs S2、S1 vs S3和S2 vs S3筛选出差异代谢物各1个,为山梨醇。利用KEGG数据库对浆果不同成熟度的差异代谢物参与的代谢通路进行富集分析。S1 vs S2、S1 vs S3、S2 vs S3的差异代谢物富集到代谢通路一致,且共同富集到代谢通路为ABC转运蛋白、果糖和甘露糖代谢和半乳糖代谢途径。

图5 琐琐葡萄成熟过程中不同发育阶段糖含量差异分析
采用LC3000型高效液相色谱仪测定有机酸含量。本研究检测到36种有机酸。大约1/2有机酸代谢物如水杨酸、泛酸以及没食子酸等随着浆果的成熟而逐渐降低,主要集中在S1时期;大约1/4的有机酸代谢物如酒石酸、富马酸和苯甲酸等在S2时期含量最多,大于1/4的有机酸代谢物如莽草酸、L-苹果酸和齐墩果酸等随着浆果的成熟而逐渐增加,主要集中在S3时期。琐琐葡萄浆果中含量最多的是酒石酸、且在S2时含量最高为37196.67 mg/kg。此外,检测到琐琐葡萄浆果中齐墩果酸含量较高,齐墩果酸在S1、S2和S3的含量分别为194.33 mg/kg、224.424 mg/kg和230.064 mg/kg。成熟过程中两两比较均检测到8种差异代谢物。其中,S1 vs S2和S1 vs S3均有6种上调和2种下调差异代谢物;S2 vs S3有3种上调和5种下调差异代谢物。利用KEGG数据库对浆果不同成熟度的差异代谢物参与的代谢通路进行富集分析。S1 vs S2、S1 vs S3、S2 vs S3的差异代谢物富集到代谢通路一致,且共同富集到代谢通路为代谢途径、次生代谢的生物合成、TCA循环、乙醛酸和二羧酸代谢、丁酸代谢、氨基酸生物合成以及丙氨酸、天冬氨酸和谷氨酸生物合成。琐琐葡萄中有机酸代谢与可滴定酸测定结果基本趋于一致。表明琐琐葡萄中有机酸降低时由于有机酸酸作为糖酵解、三羧酸循环及糖异生作用的基质被消耗。

图6 琐琐葡萄成熟过程中不同发育阶段有机酸含量差异分析
星空彩票体彩版博士研究生王灵哲为该论文的第一作者,园艺学院周龙教授为通讯作者。该研究得到了新疆维吾尔自治区自然科学基金(2022D01A179)和自治区研究生创新项目(XJ2023G133)等项目的资助。





