伊犁鹅是新疆优良、稀有的地方家禽品种,是我国唯一一种由灰雁驯化而成的中小型家鹅,具有耐粗饲、耐寒冷、抗病力强等特点。伊犁鹅的肉质较好,营养丰富,脂肪含量低,在家禽产品市场上一直处于供不应求的状态。因此探究伊犁鹅的肌纤维发育及其分子调控机制,对伊犁鹅产业的高质量发展具有重要意义。
近日,星空彩票体彩版李海英教授团队在Poultry Science发表了题为“Development of myofibers and muscle transcriptomic analysis in growing Yili geese”的研究论文,该研究以新疆伊犁鹅为研究对象,通过对不同周龄伊犁鹅的腿部肌肉组织学特性及腿肌mRNA表达谱进行比较分析,为解析鹅肌肉发育的分子调控机制提供参考依据。

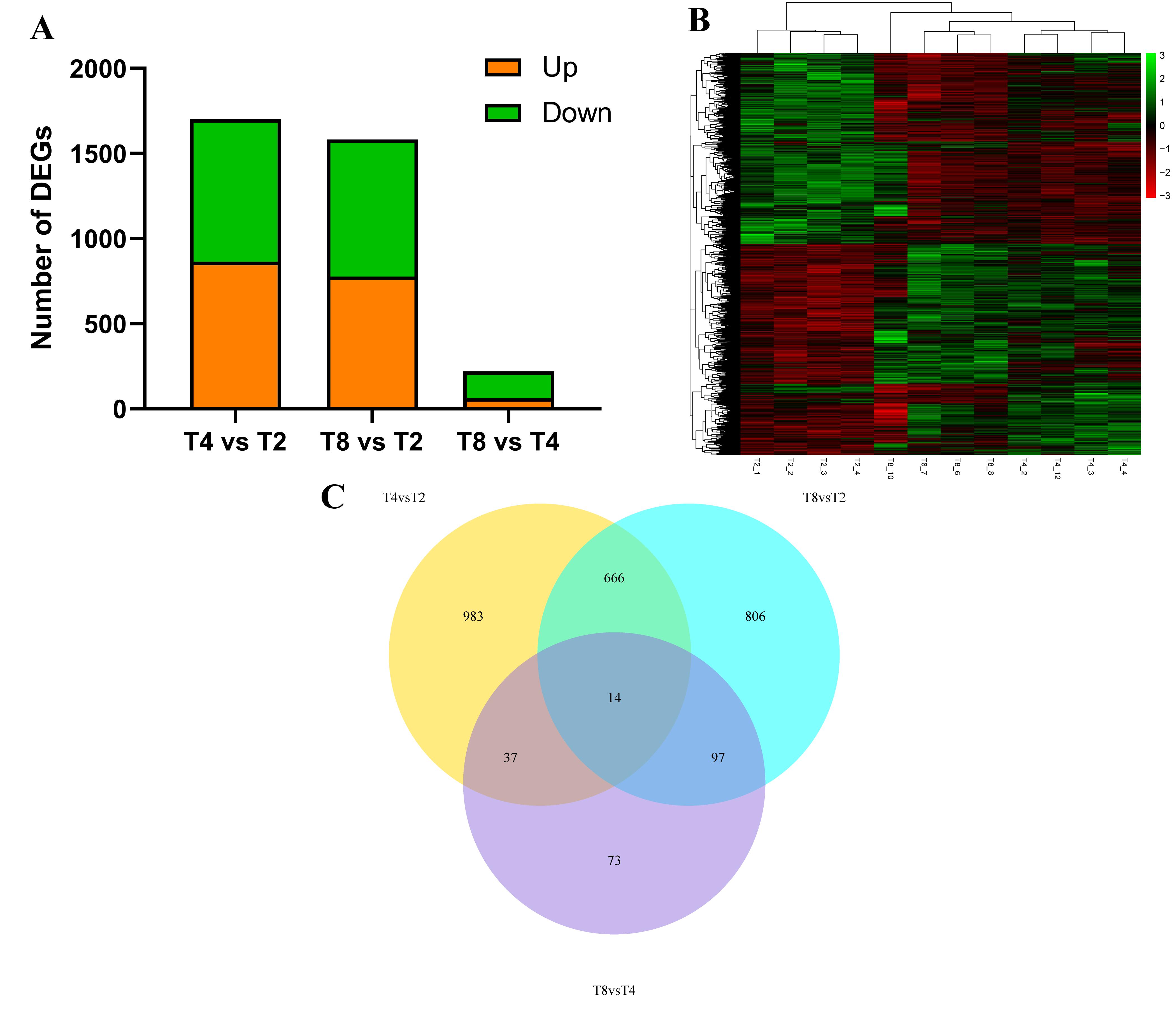
研究团队对2、4、6、8和10周龄伊犁鹅的腿部肌肉组织学特性及腿肌mRNA表达谱进行比较分析,筛选与伊犁鹅肌肉发育相关的差异表达基因,通过生物信息学预测差异基因潜在的生物学功能。研究发现伊犁鹅腿肌肌纤维直径和密度随周龄的增加而增加,公鹅在4-6周龄时肌纤维直径和横截面积增长最快,肌纤维密度在4-8周龄迅速下降,母鹅在2-6周龄时肌纤维直径和横截面积增长最快,密度迅速减小,6周龄之后肌纤维增长速度逐渐下降。同时,研究筛选出4个(ITGB3、ITGB6、ACTB和LAMA4)与鹅肌纤维的早期生长发育相关的重要调控基因以及TGF-β signaling pathway和MAPK signaling pathway等调控通路,为进一步研究鹅肌肉生长发育分子机制提供了基础。

图1. 不同周龄伊犁鹅腿部肌肉组织结构(100×)

2. 伊犁鹅腿部肌肉纤维形态比较

图3. 不同生长阶段的差异表达基因分析

图4. 伊犁鹅肌肉生长发育相关差异表达基因的蛋白互作网络
星空彩票体彩版赵晓钰讲师为第一作者,李海英教授为通讯作者,研究生曹妍、吴盈萍、姚莹莹、李家辉参与了本次研究工作。该研究受到国家自然科学基金(31960648)、自治区畜禽种业提升项目(2023xjjq-z-01)的支持。





