新疆自然环境异质性高,生态系统结构复杂,生物种质资源丰富。经过长期的自然选育和驯化,形成了特色鲜明的地方品种。如也迷里鸡、和田黑鸡、富蕴黑鸡、拜城油鸡等,极端环境(例如:炎热、干旱、寒冷)对家禽的生存产生了极大的影响,使它们在外形特征、生理指标等方面出现了明显的适应性改变。但是,目前家禽极端环境适应性的遗传机理仍然不是十分清楚。在这样的背景下,解析此遗传机理对于培育适应于气候变化的新品种和畜牧业的可持续发展具有非常重要的意义。

近日,星空彩票体彩版动物科学学院李海英教授团队在Poultry Science 发表了题为Whole genome resequencing reveals the adaptability of native chickens to drought, tropical and frigid environments in Xinjiang的研究论文。该论文对新疆6个地方鸡种(也迷里鸡、伊犁鸡、小宛黑鸡、拜城油鸡、和田黑鸡和富蕴黑鸡)240个个体进行了全基因重测序,比较极端环境下和对照环境下(例如,热带和寒冷;干旱和湿润)的样本的基因组,发现了一系列与地方鸡极端环境适应性相关的新的候选基因,以及相应的GO功能类别和信号通路。例如:CORO2A、CTNNA3、AGMO、GRID2、BBOX1、COL3A1、INSR、SOX5、MAP2和PLPPR1等候选基因与地方鸡对炎热、寒冷和干旱环境的适应相关,溶酶体、半胱氨酸和蛋氨酸代谢、糖胺多聚糖降解和Wnt信号转导等途径可能在调节鸡对干旱环境的适应中发挥重要作用。本研究结果有助于我们认识鸡对极端环境适应的遗传机制,从基因组水平上揭示了地方鸡种的群体结构和遗传多样性。
本研究通过全基因组测序(>10x)及严格质控流程鉴定到地方鸡基因组16,759,127个SNP变异与4,758,841个InDel变异,其中8,486,449个SNP位于基因间隔区,7,654,748个SNPs位于内含子区域。通过基因组注释,SNP/InDel主要位于基因间区与内含子区域,外显子区域也存在大量的错义SNP类型。通过多态性分析,发现伊犁鸡和小宛黑鸡基因组具有更高的多态性,而富蕴黑鸡群体具有较低的遗传多样性、较高的驯化程度和较大的选择压力。本研究为解析地方鸡群体结构、遗传变异研究提供了基础支撑。对进一步解析也迷里鸡、富蕴黑鸡等优质地方鸡种遗传背景、进行基因组选择等提供了数据支撑。

图1. SNP和Indel变异在267只鸡群体中的分布。

图2. 十个鸡品种的群体遗传学分析。(A)邻接树分析;(B)主成分分析;(C)群体遗传结构分析。

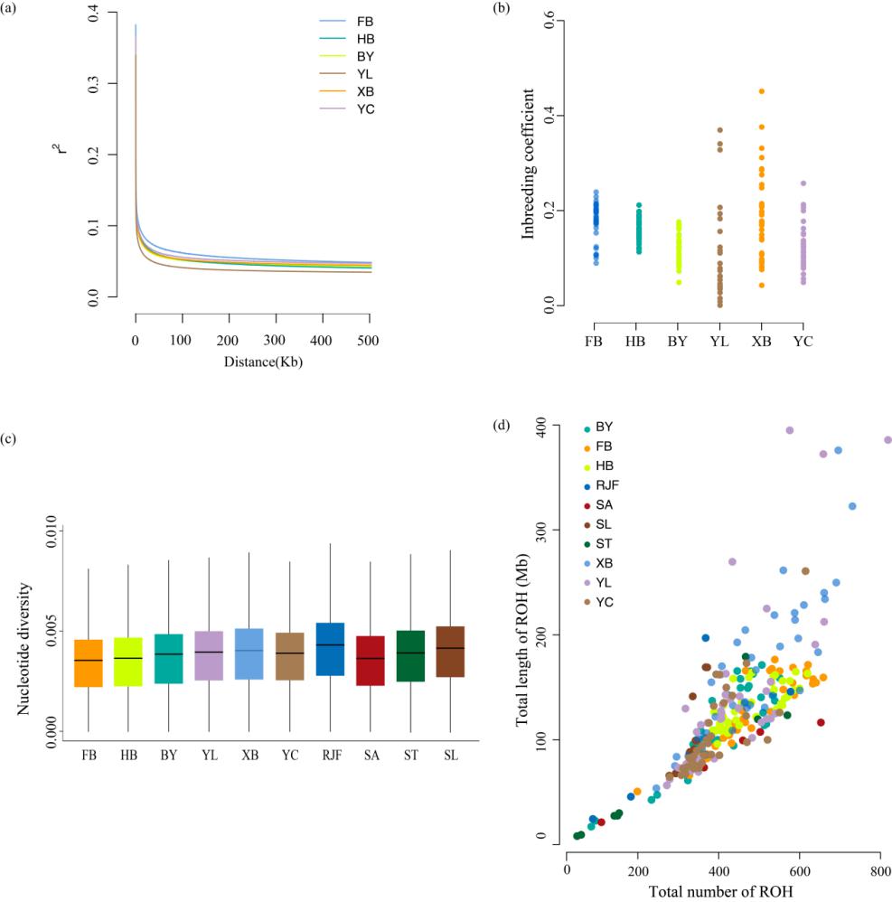
图3. 不同鸡群体间的遗传多样性。(A)每个群体连锁不平衡分析;(B)不同鸡群体每个个体的近亲繁殖系数;(C)每个群体核苷酸多样性分析;(D)估计每个群体ROH的总数。

图4. 全基因组统计分析。(A)“热带”组和“寒冷”组中选择信号分析。核酸多样性比值(x轴),Fst分析(y轴);(B)“热带(N=15)”组和“寒冷(N=160)”组环境适应性的XP-EHH值的曼哈顿图分布(前5%离群值)。
星空彩票体彩版动物科学学院2020级博士研究生张俐华为第一作者,星空彩票体彩版李海英教授为通讯作者。研究相关工作得到自治区畜禽种业提升项目(2024xjjq-z-01)的资助支持。





