我校4项科技成果(育成品种)拟以许可方式转化,现将相关信息予以公示,公示期自2025年3月27日至4月11日。
甜瓜作为葫芦科(Cucurbitaceae)甜瓜属(Cucumis)植物,重要园艺作物之一。我国2023年播种面积48.6万公顷,总产量高达1,756.4万吨(FAO,2023),新疆作为哈密瓜主要产区,种植面积广泛。随着新疆甜瓜产业快速发展,重茬严重致使病害多发(以细菌性果斑病为主)。生产中除选用抗病品种外,多采用药剂喷施进行病害防治,其中铜制剂是目前哈密瓜生产中防治细菌性病害和真菌性病害的主要药剂。铜(Cu)作为植物生长所必需微量营养元素之一,生产实践中由于铜制剂喷施过多导致植物体内铜浓度升高,植物生长受抑制,严重时可致植物死亡。
近期,星空彩票体彩版园艺学院新疆特色蔬菜创新团队:西甜瓜分子遗传育种与蔬菜栽培生理方向在Journal of Hazardous Materials(SCI中科院一区TOP,IF=12.2)发表了题为The CmCt gene induced reversibility of copper toxicity in melon的研究成果。

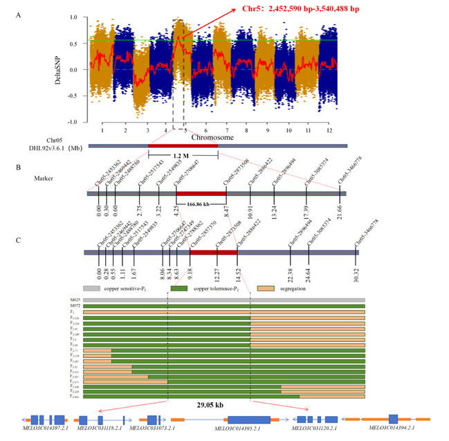
该研究从甜瓜耐铜性状评价、材料筛选、群体构建角度出发,利用BSA-seq技术,同时开发Indel和KASP标记,明确甜瓜耐铜性状受一对隐性核基因调控。利用F2群体进行为期进行三年一点试验,精细定位甜瓜耐铜关键基因;明确甜瓜耐铜性的关键基因CmCt(MEL03C031073.2),并在自然群体中进行验证;明确该基因编码一种非特异性脂质转移蛋白样蛋白(nsLTP),定位于内质网(ER);同时耐铜材料在铜胁迫下表现出快速的抗氧化还原系统反应,确保了叶细胞的稳定性和结构完整性。本研究基于生理学和分子生物学方法为挖掘关键耐铜基因提供了一种有效的方法,可以为耐铜甜瓜提供新的育种策略。这对未来环境的可持续发展和铜污染的减少具有重要意义。
Graphical Abstract:


Figure 7. Bulk segregant analysis (BSA) targeting and fine mapping of genes controlling copper tolerance in melon through analysis of recombinant recessive individuals

Figure 8. Comparison analysis of MELO3C031073.2 Gene Structure, Specific Expression, and Natural Population Validation.
星空彩票体彩版园艺学院硕士研究生黄淼为论文第一作者,星空彩票体彩版园艺学院新疆特色蔬菜创新团队:西甜瓜分子遗传育种与蔬菜栽培生理方向王超楠副教授为通讯作者,团队负责人王惠林副教授、成员杨天天博士;东北农业大学刘识研究员、新疆维吾尔自治区农业科学院刘斌研究员在研究工作中给予了极大帮助。星空彩票体彩版园艺学院为论文第一作者和通讯作者单位。此项目得到了国家自然基金(32360761)、新疆维吾尔自治区重大专项计划(2024A02007-1)、星空彩票体彩版研究生创新项目(2025XJAUGRI2025040)等项目的支持。





