一、专业名称:会计学
专业代码:1202
旨在培养学生掌握会计学、经济学的基本原理和现代商务管理的基本知识,熟悉我国及国际会计领域的管理与规则,熟悉企业日常业务核算与管理工作,熟练操作计算机、运用会计办公软件解决企业会计实务,有较强的分析和解决问题的基本能力,有良好的语言文字表达、人际沟通、英语听说能力。毕业生可胜任会计主管及会计相关业务岗位工作需要,具有与之相适应的知识、技能和能力的高等应用型会计人才。
二、培养目标
本专业结合当前国内外会计学专业教育方面的最新理念,对学生进行会计业务核算与管理能力的培养,熟悉国内外财务管理领域的惯例与规则。使学生具有较强的分析和解决与会计主管及从业相适应的知识、技能和能力,使学生具备高级英语交际能力,熟练掌握计算机办公软件应用。
2、具有较强的学习能力、写作能力、语言表达能力、沟通能力、熟练运用外语进行跨文化交流能力,以及计算机和信息技术应用等方面的基本能力;
3、熟悉会计学、经济学基本原理,掌握代商务管理的基本知识,对财务报表编制与分析进行实操实践,并熟悉国内外财务管理领域的惯例与规则;
4、了解本学科的理论前言及发展动态;
5、掌握文献检索、资料查询的基本方法,具有一定的科学研究和实际工作能力;具有翻译本专业外文资料的初步能力;
6、具有综合不同学科知识解决实际问题的能力、独立思考的能力和创新思维的能力。
三、毕业要求
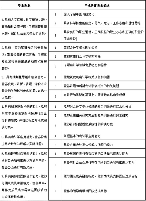
1、人文底蕴 :具有人文底蕴、科学精神、职业素养和社会责任感,了解国情社情民情,践行社会主义核心价值观。深入了解中国传统文化,具备科学探索的信念、勇气、意志、工作态度和理性思维,具备良好的职业道德,正面积极的职业心态和正确的职业价值观意识。
2、具有扎实的基础知识和专业知识:掌握必备的研究方法,了解本专业及相关领域最新动态和发展趋势。掌握会计学相关理论知识,掌握常用的会计学研究方法,了解会计学领域发展动态和趋势。
3、批判性思维和创新能力:能够发现、辨析、质疑、评价本专业及相关领域现象和问题,表达个人见解。
4、解决复杂问题:能够对本专业领域复杂问题进行综合分析和研究,并提出相应对策或解决方案。
5、专业实践与应用:能够恰当应用会计学知识解决实际问题。掌握基本的会计学应用能力,具备应用会计学知识解决问题的能力。
6、沟通表达:具备与同行进行有效沟通的口头和书面表达能力,具备与社会公众进行有效沟通的口头和书面表达能力。
7、团队合作:能够与团队成员和谐相处,协作共事,并作为成员或领导者在团队活动中发挥积极作用。
8、国际视野和国际理解:了解国际动态,关注全球性问题,理解和尊重世界不同文化的差异性和多样性。
9、终身学习:具有终身学习意识和自我管理、自主学习能力,能够通过不断学习,适应社会和个人可持续发展。
四、学制与学位授予
学制4年,修业年限3-6年,最长学习年限包括休学期;本专业授予管理学学士学位。
五、毕业要求学时学分
本专业最低毕业学分179+4学分,其中4为第二课堂学分。
六、主干课程
商务会计、财务信息、商务统计学、世界经济、管理会计基础、商务会计:综合课程、财务报表与分析、决策管理会计、公司法导论、财务管理、管理会计。
七、课程体系设置、修读要求、学时学分统计
(一)课程体系设置
课程体系 | 课程类别 | 课程性质 | 学时 | 最低学分要求 | 学分占比 | 学分占比小计 |
通识教育 | 通识理论课 | 必修 | 1032 | 64.5 | 35.25% | 42.90% |
通识实践课 | 必修 | 322 | 14 | 7.65% | ||
专业教育 | 专业基础课 | 必修 | 600 | 37.5 | 20.49% | 52.19% |
专业核心课 | 必修 | 496 | 31 | 16.94% | ||
专业实践课 | 必修 | 412 | 17 | 9.29% | ||
专业选修课 | 限选 | 160 | 10 | 5.46% | ||
第一课堂素质教育 | 由科学探索、文学艺术历史、社会分析与哲学、安全教育、创新创业、其它专业推荐课6个类别组成 | 限选 | 80 | 5 | 2.73% | 4.92% |
素质教育任选课 | 任选 | 0 | 0 | 0.00% | ||
第二课堂素质教育 | 由思想成长、实践实习、志愿公益、创新创业、文体活动、工作履历、技能特长等7个类别组成 | 任选 | 64 | 4 | 2.19% | |
合计 | 3166 | 183 | 100.00% | 100.00% | ||
其中:所有课程实践环节(含课内实验和实训)(不含专业限选课)合计 | 1468 | 77 | 42.01% | 42.01% | ||
(二)修读要求
1.通识教育(78.5学分)
课程类别 | 课程代码 | 课程名称 | 学分 | 总 学时 | 讲课 学时 | 实验 实训 学时 | 实践 学时 | 开课 学期 | 备注 |
通识理论课 | 210277120093 | 思想道德修养与法律基础 | 3 | 48 | 36 | 12 | 0 | 1 | |
210277120095 | 习近平新时代中国特色社会主义思想概论 | 3 | 48 | 42 | 6 | 0 | 2 | ||
210277120001 | 简明新疆地方史教程 | 3 | 48 | 40 | 8 | 0 | 1 | ||
293010015 | 形势与政策 | 2 | 32 | 32 | 0 | 0 | 1-6 | ||
293010013 | 中国近现代史纲要 | 3 | 48 | 36 | 12 | 0 | 3 | ||
293010007 | 马克思主义基本原理 | 3 | 48 | 42 | 6 | 0 | 4 | ||
210277120094 | 毛泽东思想和中国特色社会主义理论体系概论 | 3 | 48 | 42 | 6 | 0 | 5 | ||
290010001 | 大学生职业生涯规划 | 1 | 16 | 16 | 0 | 0 | 1 | ||
290010002 | 大学生就业指导 | 1 | 16 | 16 | 0 | 0 | 5 | ||
新课号 | 大学生心理健康教育 | 2 | 32 | 32 | 0 | 0 | 1 | ||
新课号 | 军事理论 | 2 | 32 | 32 | 0 | 0 | 0 | ||
241010011 | 高等数学Ⅰ(1) | 3 | 48 | 48 | 0 | 0 | 1 | ||
210292010048 | 英语口语Ⅰ | 3.5 | 56 | 32 | 24 | 0 | 1 | ||
210292010045 | 英语听力Ⅰ | 3.5 | 56 | 32 | 24 | 0 | 1 | ||
210292010050 | 英语阅读Ⅰ | 3.5 | 56 | 40 | 16 | 0 | 1 | ||
210292010046 | 英语写作Ⅰ | 3.5 | 56 | 40 | 16 | 0 | 1 | ||
241010013 | 高等数学Ⅰ(2) | 3.5 | 56 | 56 | 0 | 0 | 2 | ||
210292010013 | 英语口语Ⅱ | 4.5 | 72 | 30 | 42 | 0 | 2 | ||
210292010015 | 英语听力Ⅱ | 4.5 | 72 | 30 | 42 | 0 | 2 | ||
210292010016 | 英语阅读Ⅱ | 4.5 | 72 | 30 | 42 | 0 | 2 | ||
210292010014 | 英语写作Ⅱ | 4.5 | 72 | 30 | 42 | 0 | 2 | ||
通识实践课 | 295010001 | 体育Ⅰ | 1.5 | 24 | 0 | 24 | 0 | 1 | |
295010002 | 体育Ⅱ | 2 | 32 | 0 | 32 | 0 | 2 | ||
295010003 | 体育Ⅲ | 1.5 | 24 | 0 | 24 | 0 | 3 | ||
295010004 | 体育Ⅳ | 2 | 32 | 0 | 32 | 0 | 4 | ||
295010005 | 体育5 | 0.5 | 15 | 0 | 0 | 15 | 5 | ||
295010006 | 体育6 | 0.5 | 15 | 0 | 0 | 15 | 6 | ||
295010007 | 体育7 | 0.5 | 15 | 0 | 0 | 15 | 7 | ||
295010008 | 体育8 | 0.5 | 15 | 0 | 0 | 15 | 8 | ||
299040001 | 劳动 | 2 | 60 | 0 | 0 | 60 | 3 | ||
291040001 | 大学生社会实践 | 1 | 30 | 0 | 0 | 30 | 7 | ||
298010001 | 军事训练 | 2 | 60 | 0 | 0 | 60 | 1 | ||
合计 | 78.5 | 1354 | 734 | 410 | 210 | ||||
2.专业教育(95.5学分)
课程类别 | 课程代码 | 课程名称 | 学分 | 总 学时 | 讲课 学时 | 实验 学时 | 实践 学时 | 开课 学期 | 备注 |
专业基础课 | 210292030061 | 商务会计基础Ⅰ | 2.5 | 40 | 40 | 0 | 0 | 3 | |
210292030062 | 商务新兴技术Ⅰ | 2.5 | 40 | 20 | 20 | 0 | 3 | ||
253010028 | 经济学导论 | 2.5 | 40 | 40 | 0 | 0 | 3 | ||
253010031 | 人力与组织管理Ⅰ | 2.5 | 40 | 40 | 0 | 0 | 3 | ||
253010036 | 商法导论 | 2.5 | 40 | 40 | 0 | 0 | 3 | ||
253010044 | 市场学导论 | 2.5 | 40 | 40 | 0 | 0 | 3 | ||
253010060 | 职场交流英语 | 2.5 | 40 | 40 | 0 | 0 | 3 | ||
210292030060 | 商务会计基础Ⅱ | 2.5 | 40 | 40 | 0 | 0 | 4 | ||
210292030063 | 商务新兴技术Ⅱ | 2.5 | 40 | 20 | 20 | 0 | 4 | ||
253010026 | 经济学Ⅰ:微观和宏观的理论和应用 | 2.5 | 40 | 40 | 0 | 0 | 4 | ||
253010030 | 客户服务与文化构建 | 2.5 | 40 | 40 | 0 | 0 | 4 | ||
253010032 | 人力与组织管理Ⅱ | 2.5 | 40 | 40 | 0 | 0 | 4 | ||
253010037 | 商务沟通 | 2.5 | 40 | 40 | 0 | 0 | 4 | ||
253010045 | 信息技术:电子表格 | 2.5 | 40 | 20 | 20 | 0 | 4 | ||
253010180 | 公司法导论 | 2.5 | 40 | 40 | 0 | 0 | 6 | ||
专业核心课 | 253010175 | 财务信息 | 2.5 | 40 | 40 | 0 | 0 | 4 | |
210292040112 | 管理会计基础 | 2.5 | 40 | 40 | 0 | 0 | 5 | ||
253010027 | 经济学Ⅱ:世界经济 | 2.5 | 40 | 40 | 0 | 0 | 5 | ||
253010042 | 商务统计学 | 2.5 | 40 | 20 | 20 | 0 | 5 | ||
253010176 | 财务报表与分析Ⅰ | 2.5 | 40 | 40 | 0 | 0 | 5 | ||
253010178 | 决策管理会计Ⅰ | 2.5 | 40 | 40 | 0 | 0 | 5 | ||
253010043 | 商务文化与策略 | 5 | 80 | 80 | 0 | 0 | 6 | ||
253010177 | 财务报表与分析Ⅱ | 2.5 | 40 | 40 | 0 | 0 | 6 | ||
253010179 | 决策管理会计Ⅱ | 2.5 | 40 | 40 | 0 | 0 | 6 | ||
239010004 | 财务管理 | 2 | 32 | 32 | 0 | 0 | 6 | ||
239010014 | 成本及管理会计 | 2 | 32 | 32 | 0 | 0 | 7 | ||
239010070 | 审计学 | 2 | 32 | 32 | 0 | 0 | 7 | ||
专业实践课 | 253040021 | 商务会计:综合课程Ⅰ | 1 | 16 | 0 | 16 | 0 | 4 | |
253040022 | 商务会计:综合课程Ⅱ | 5 | 80 | 40 | 40 | 0 | 6 | ||
253040007 | 专业文献综述撰写方法 | 1 | 16 | 16 | 0 | 0 | 7 | ||
210292090037 | 毕业设计(论文) | 6 | 180 | 0 | 0 | 180 | 8 | ||
210292090038 | 毕业实习 | 4 | 120 | 0 | 0 | 120 | 8 | ||
专业选修课 | 210292080029 | 项目管理Ⅰ | 2.5 | 40 | 20 | 20 | 0 | 5 | |
253010050 | 研究技能 | 2.5 | 40 | 40 | 0 | 0 | 5 | ||
210292080030 | 项目管理Ⅱ | 2.5 | 40 | 20 | 20 | 0 | 6 | ||
253010041 | 商务契约关系 | 2.5 | 40 | 40 | 0 | 0 | 6 | ||
合计 | 95.5 | 1668 | 1192 | 176 | 300 | ||||
3.素质教育课程(5学分)
课程 类别 | 课程名称 | 学分 | 总学时 | 讲课 学时 | 实验实训 学时 | 实践 学时 | 学期 | 备注 |
素质教育 | 文学艺术历史类 | 2 | 32 | 32 | 0 | 0 | 自选 | 教务处特殊规定,国教学院素质教育5学分 |
安全教育类 | 2 | 32 | 32 | 0 | 0 | 自选 | ||
创新创业类 | 1 | 16 | 16 | 0 | 0 | 自选 | ||
第二课堂综合素质 | 由思想成长、实践实习、志愿公益、创新创业、文体活动、工作履历、技能特长等7个类别组成 | 1 | 16 | 0 | 0 | 16 | 自选 | 由“星空彩票体彩版“第二课堂成绩单”制度实施办法(试行)”规定,至少修得4学分 |
1 | 16 | 0 | 0 | 16 | 自选 | |||
1 | 16 | 0 | 0 | 16 | 自选 | |||
1 | 16 | 0 | 0 | 16 | 自选 | |||
合计最低修读学分 | 9 | 144 | 80 | 0 | 64 | |||
注1:专升本学生:素质教育选修课应修学分为7学分,类别不少于3类;第二课堂应修学分为2学分,类别不少于2类。
注2:第二课堂管理参照“星空彩票体彩版“第二课堂成绩单”制度实施办法(试行)”执行。
(三)课程学期分布统计
项目 | 第1 学期 | 第2 学期 | 第 学期 | 第4 学期 | 第5 学期 | 第6 学期 | 第7学期 | 第8学期 | 学期不确定的素质教育课 | 合计 |
计划开课总学时 | 504 | 430 | 418 | 422 | 285 | 331 | 125 | 315 | 176 | 3006 |
计划开课总学分 | 29.8 | 26.9 | 24.4 | 26.4 | 17.4 | 20.3 | 6.5 | 10.5 | 11.0 | 173.0 |
八、课程对培养目标、毕业要求的支撑关系矩阵表
8-1 本专业课程体系对毕业要求及其指标项的支撑矩阵
课程体系 | 课程名称 | 1.人文底蕴 | 2.基础知识和专业知识 | 3.批判性思维和创新能力 | 4.解决复杂问题能力 | 5.信息技术能力 | 6.沟通表达能力 | 7.个人与团队 | 8.国际视野和国际理解能力 | 9. 终身学习意识和自我管理 | ||||||||||||||
1 | 2 | 3 | 1 | 2 | 3 | 1 | 2 | 3 | 1 | 2 | 3 | 1 | 2 | 1 | 2 | 1 | 2 | 1 | 2 | 1 | 2 | |||
通识教育 | 中国近现代史纲要 | H | H | M | M | |||||||||||||||||||
思想道德修养与法律基础 | H | H | M | M | ||||||||||||||||||||
马克思主义基本原理 | H | H | M | M | ||||||||||||||||||||
形势与政策 | H | M | ||||||||||||||||||||||
毛泽东思想和中国特色社会主义理论体系概论 | H | H | M | M | ||||||||||||||||||||
军事理论 | H | H | M | H | H | |||||||||||||||||||
习近平新时代中国特色社会主义思想概论 | H | H | M | M | ||||||||||||||||||||
简明新疆地方史教程 | H | H | H | M | M | |||||||||||||||||||
英语口语Ⅰ | H | H | M | |||||||||||||||||||||
英语听力Ⅰ | H | H | M | |||||||||||||||||||||
英语阅读Ⅰ | H | H | M | |||||||||||||||||||||
英语写作Ⅰ | H | H | M | |||||||||||||||||||||
英语口语Ⅱ | H | H | M | |||||||||||||||||||||
英语听力Ⅱ | H | H | M | |||||||||||||||||||||
英语阅读Ⅱ | H | H | M | |||||||||||||||||||||
英语写作Ⅱ | H | M | ||||||||||||||||||||||
体育Ⅰ | H | M | H | |||||||||||||||||||||
体育Ⅱ | H | M | H | |||||||||||||||||||||
体育Ⅲ | H | M | H | |||||||||||||||||||||
体育Ⅳ | H | M | H | |||||||||||||||||||||
体育5 | H | M | H | |||||||||||||||||||||
体育6 | H | M | H | |||||||||||||||||||||
体育7 | H | M | H | |||||||||||||||||||||
体育8 | H | M | H | |||||||||||||||||||||
大学生职业生涯规划 | H | M | ||||||||||||||||||||||
大学生就业指导 | H | M | ||||||||||||||||||||||
大学生心理健康教育 | H | M | ||||||||||||||||||||||
高等数学Ⅰ(1) | H | H | M | |||||||||||||||||||||
高等数学Ⅰ(2) | H | H | M | |||||||||||||||||||||
军事训练 | H | M | M | |||||||||||||||||||||
劳动 | H | M | M | M | ||||||||||||||||||||
大学生社会实践 | H | M | M | M | ||||||||||||||||||||
市场学导论 | H | H | M | M | H | H | H | H | M | M | L | L | M | |||||||||||
经济学导论 | H | H | H | H | H | H | M | M | M | M | M | M | M | M | ||||||||||
商务新兴技术Ⅰ | H | H | H | H | M | M | M | M | L | L | M | |||||||||||||
商务新兴技术Ⅱ | H | H | H | H | M | M | M | M | L | L | M | |||||||||||||
财务信息 | H | H | H | H | M | M | M | M | L | L | M | |||||||||||||
商务会计基础Ⅰ | H | H | H | H | H | H | M | M | M | M | M | M | M | M | ||||||||||
人力与组织管理Ⅰ | H | H | H | H | H | H | M | M | M | M | M | M | M | M | ||||||||||
职场交流英语 | H | H | H | H | H | M | M | M | M | |||||||||||||||
商法导论 | H | H | H | H | L | L | M | M | L | L | M | M | M | |||||||||||
经济学Ⅰ:微观和宏观的理论及其应用 | H | M | M | M | L | M | ||||||||||||||||||
商务会计基础Ⅱ | H | H | M | M | M | L | M | |||||||||||||||||
人力与组织管理 | H | H | M | M | H | H | M | M | M | M | L | L | M | |||||||||||
客户服务与文化构建 | H | H | M | M | H | H | M | M | M | M | L | L | M | |||||||||||
沟通学:商务沟通 | H | H | H | H | H | H | M | M | M | M | M | |||||||||||||
研究技能 | H | H | M | M | H | H | H | H | M | M | L | L | M | |||||||||||
信息技术:电子表格 | H | H | M | M | H | H | H | H | M | M | M | M | M | |||||||||||
管理会计基础 | H | H | H | M | M | M | M | |||||||||||||||||
经济学2:世界经济 | H | H | M | H | M | M | M | M | M | |||||||||||||||
项目管理Ⅰ | H | H | H | M | M | M | M | M | ||||||||||||||||
商务统计学 | H | H | H | M | M | M | M | M | ||||||||||||||||
项目管理II | H | H | H | M | M | M | M | |||||||||||||||||
商务契约关系 | H | H | H | H | H | H | H | H | M | M | M | M | M | |||||||||||
商务文化与策略 | H | H | H | H | H | H | M | M | M | M | M | M | M | M | ||||||||||
财务报表与分析Ⅰ | H | H | H | H | H | H | H | H | M | M | M | M | M | M | M | |||||||||
决策管理会计Ⅰ | H | H | H | H | H | H | H | H | M | M | M | M | M | M | M | |||||||||
财务报表与分析Ⅱ | H | H | H | H | H | H | H | H | M | M | M | M | M | M | M | |||||||||
决策管理会计Ⅱ | H | H | H | H | H | H | H | H | M | M | M | M | M | M | M | |||||||||
公司法导论 | H | H | H | H | H | H | H | H | M | M | M | M | M | M | M | |||||||||
管理会计 | H | H | H | H | H | H | H | H | M | M | M | M | M | M | M | |||||||||
审计实务 | H | H | H | H | H | H | H | H | M | M | M | M | M | M | M | |||||||||
财务管理 | H | H | H | H | H | H | H | H | M | M | M | M | M | M | M | |||||||||
商务会计:综合课程Ⅰ | H | H | H | H | H | H | H | H | M | M | M | M | M | M | M | |||||||||
商务会计:综合课程 II | H | H | H | H | H | H | H | H | M | M | M | M | M | M | M | |||||||||
专业文献综述 | H | H | H | H | H | H | H | H | M | M | M | M | M | M | M | |||||||||
毕业设计(论文) | H | H | H | H | H | H | H | H | M | M | M | M | M | M | M | |||||||||
毕业实习 | H | H | H | H | H | H | H | H | M | M | M | M | M | M | M | |||||||||
素质教育 | ||||||||||||||||||||||||
第二课堂 | ||||||||||||||||||||||||
注: ① 表根据课程对各项毕业要求的支撑强度分别用“H(高)、M(中)、L(弱)”表示。② 表中首行中的1、2、3分别表示相应毕业要求的二级指标,详见表8-2。
8-2 本专业毕业要求具体说明



