干旱是气候变化对草原生态系统最具挑战性的环境胁迫因素。伊犁绢蒿是新疆北疆荒漠草地的优势种之一,同时也是一种优良的牧草。
星空彩票体彩版陈爱萍副教授团队与中国农业大学王堃教授团队合作,分析了不同水平干旱胁迫下伊犁绢蒿幼苗叶片和根的表型性状、生理响应和转录变化。在干旱胁迫下,其地上部分和地下部分的形态发生了显著变化。此外,叶片和根的抗氧化活性显著增加。基于加权基因共表达网络分析(WGCNA)方法,我们对其生理性状与差异表达基因(DEGs)进行了相关性分析,以确定其参与抗旱性的关键基因和调控途径。在叶片和根中分别鉴定出135个和120个与抗旱性相关的DEGs。这些基因包括38个响应转录因子(TFs),分别属于WRKY、AP2/ERF、乙炔、bHLH、MYB、bZIP、NAC、LEA、MADS和GRAS家族,它们在植物的非生物胁迫响应中发挥着关键作用。此外,许多受体蛋白激酶编码基因包括CBL、CIPK、LRR-RLK、CRK、PI3K、CML、PP2C参与ABA信号通路、MAPK信号通路、Ca2+信号转导等,在不同水平的干旱胁迫下显著上调。此外,更多的响应基因参与了根系中的多种碳水化合物代谢途径。本研究为伊犁绢蒿幼苗适应干旱胁迫响应的调控机制提供了新的思路,同时这些基因可用于分子育种,培育耐干旱胁迫的新品种。

图1 干旱胁迫对瞬变链霉菌幼苗表型特征的影响

图2 不同干旱处理下伊犁绢蒿的转录变化。(a) DEGs的数量。(b)维恩图显示了三种干旱处理在叶片和根系中的重叠 DEGs。(c)叶和根
中常见 DEGs的热图聚类分析。

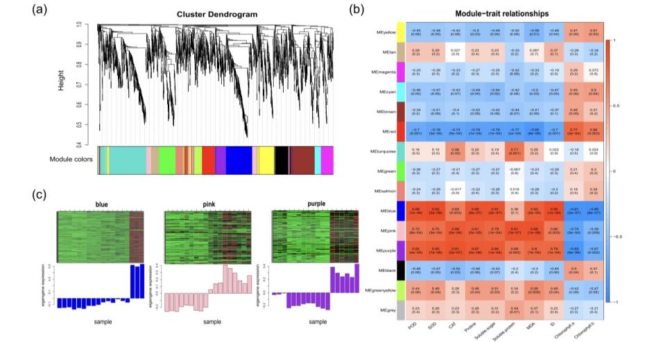
图3 在D1、D2和D3处理下,伊犁绢蒿叶片中DEGs的WGCNA。(a)基于基因表达聚类结果,分层聚类树显示了15个用不同
颜色标记的共表达模块(灰色模块除外)。(b) 15个模块与10个生理性状的相关分析。(c)热图显示了特征基因在蓝色、粉色和紫
色模块中的表达模式。柱状图(热图下方)显示了不同样本中模块特征基因的相应表达水平。

图4 在D1、D2和D3处理下,伊犁绢蒿根中DEGs的WGCNA

图5 与抗旱性显著相关的差异表达TFs热图。(a)叶片中21个响应TFs。(b)根系中17个反应性TFs。

图6 D1、D2和D3处理下,叶片中富含KEGG的DEGs参与MAPK信号通路(a),根部中富含KEGG的DEGs参与半乳糖代谢(b)。
文章信息:Xiqiang Liu1, Aiping Chen1, Yuxiang Wang, Guili Jin, Yanhui Zhang, Lili Gu, Chenjian Li,Xinqing Shao, Kun Wang. Physiological and transcriptomic insights into adaptive responses of Seriphidium transiliense seedlings to drought stress. Environmental and Experimental Botany(2022)
原文链接:https://doi.org/10.1016/j.envexpbot.2021.104736